Long Grain vs Short Grain
Print
Modified on: Thu, May 16, 2019 at 4:24 PM
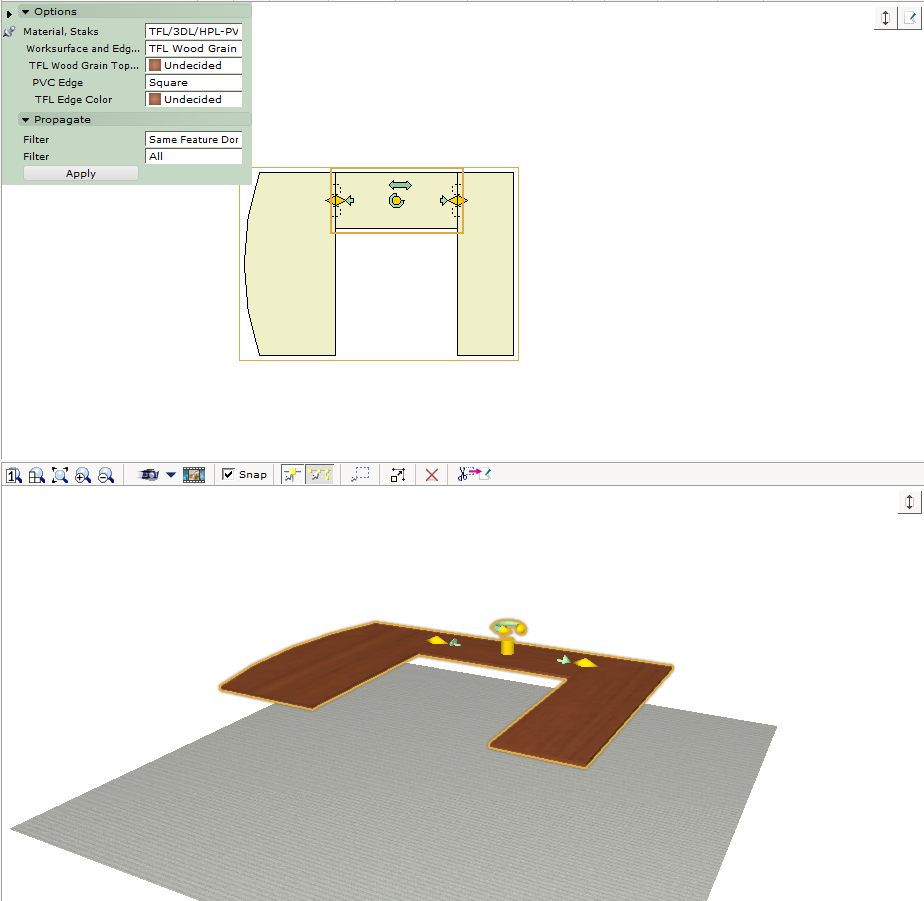
In the Staks extension in CET designer, the rectangular tops have an option to be short grain or long grain tops. They are initially placed as long grain, however it is very easy to change to short grain.
Step 1: Click on the top that you wish to change the grain direction on.
Step 2: Note the differences in the two tops above. The smaller, 48" bridge top, has a green grain direction arrow, while the longer, 72" top, does not. This is because the current material being applied is a laminate. Due to laminate limitations you can not have a short-grain top wider (longer) than 59.5". Click on the green arrow to change to a short grain top.

Did you find it helpful?
Yes
No
Send feedback Sorry we couldn't be helpful. Help us improve this article with your feedback.